Section Control

An zwei Erfassungsstellen werden die einzelnen Fahrzeuge anonymisiert erfasst und die Durchschnittsgeschwindigkeit ermittelt.
Ist diese in Ordnung, wird der Vorgang verworfen.
Bei Überschreitung der zulässigen Geschwindigkeit soll ein Bußgeldbescheid erstellt werden.
Jetzt und erst jetzt hat man ein berechtigtes Argument, eine klassische Kennzeichenerfassung durchzuführen.
Es müssen also nicht alle Fahrzeuge kennzeichenbezogen verarbeitet werden, sondern nur die, die gegen die Vorschriften verstoßen.

Ermittlung von Standzeiten

Das gleiche Prinzip gilt auch bei der Berechnung von Standzeiten auf Supermarktparkplätzen.
Bislang werden alle Kennzeichen der ein- und ausfahrenden Fahrzeuge gelesen, um die Parkdauer zu ermitteln.
Mit unserem Verfahren werden die Fahrzeuge anonymisiert erfasst.
Erst bei Überschreitung einer vorgegebenen erlaubten Parkzeit hat man ein berechtigtes Argument, um eine klassische Kennzeichenerfassung durchzuführen.
Es müssen also nicht alle Fahrzeuge kennzeichenbezogen verarbeitet werden, sondern nur die, die gegen die Vorschriften verstoßen.

Schrankenöffnung im Parkhaus an der Ausfahrt

Hierfür wird das Parkticket an der Einfahrt mit den anonymisierten Daten des Fahrzeugs verknüpft.
Zahlt der Kunde ordnungsgemäß seine Parkgebühr, öffnet sich an der Ausfahrt automatisch und bequem die Schranke, ohne zu Hilfenahme des Tickets.
Es wird zu keinem Zeitpunkt ein Fahrzeugkennzeichen erfasst oder verarbeitet.

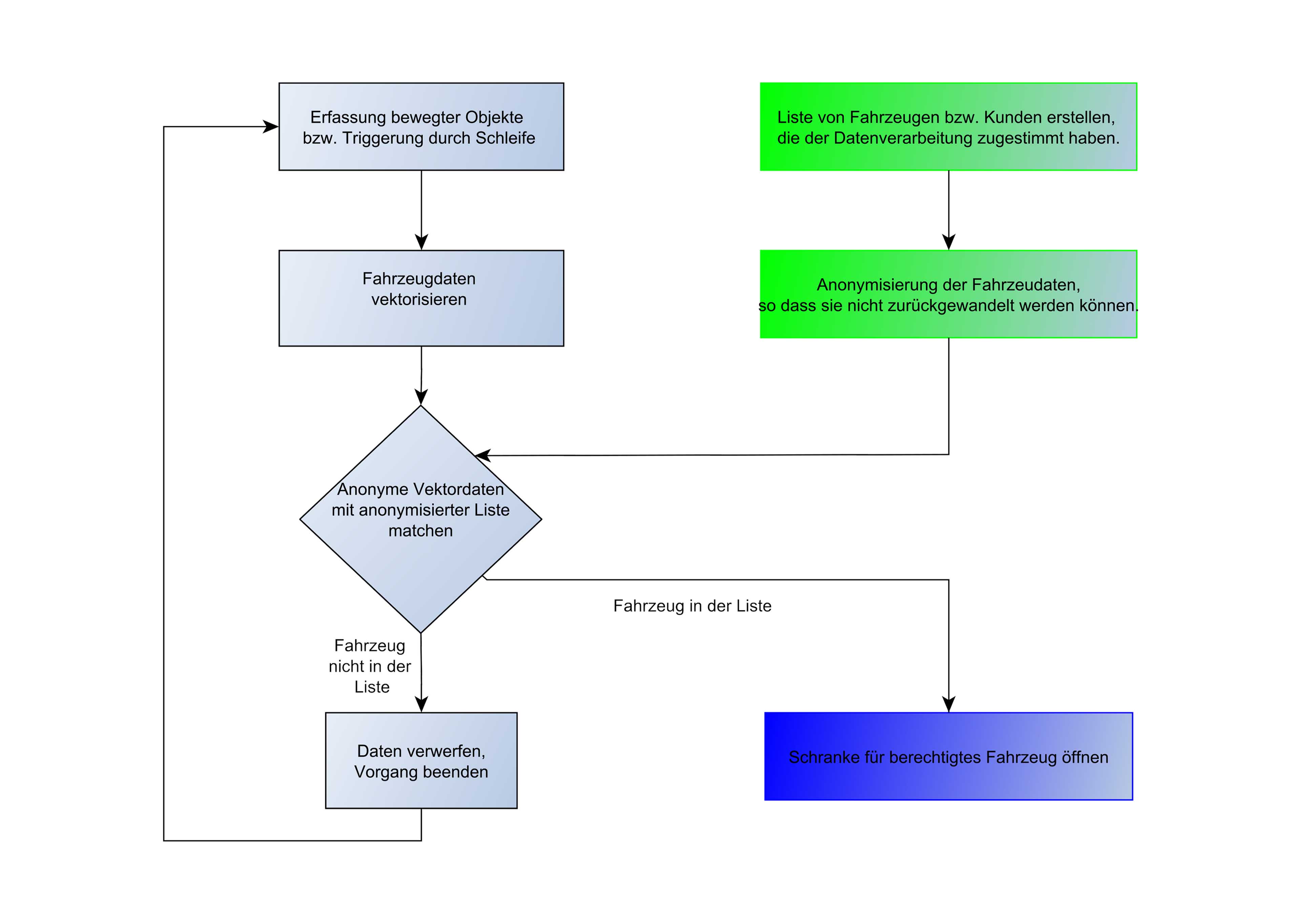
Schrankenöffnung im Parkhaus an der Einfahrt

Hierbei handelt es sich um einen Abgleich berechtigter Fahrzeuge einer Liste, deren Halter einer Verarbeitung zugestimmt haben.